

在现代药物开发和生物化学领域,靶向蛋白质降解(TPD)技术已经成为一个重要的创新平台,它通过利用细胞自身的蛋白质降解机制来调节生物体内特定蛋白质的活性和丰度,为治疗包括癌症和神经退行性疾病在内的多种疾病提供了新策略。尽管TPD技术展现出巨大潜力,但它也面临着挑战,包括蛋白降解剂的非目标选择性不足,分子量过大和以Degron为基础的系统需要对靶蛋白进行预先修饰的限制等等。

针对这些问题,2024年3月12日,秀人网 、上海市调控生物学重点实验室、医学合成生物学研究中心的叶海峰研究团队在《Molecular Cell》杂志上发表了题为“A programmable targeted protein degradation platform for versatile applications in mammalian cells and mice”的研究论文。他们首先通过筛选获得了一种蛋白降解效率高达80%-90%的E3泛素连接酶Trim21截断变体(ΔTrim21),随后开发了一系列基于ΔTrim21的可控靶向蛋白降解系统,实现化学小分子、光调控细胞和小鼠体内的靶向蛋白降解(图1)。

图1 ΔTrim-TPD系统的设计及其应用
研究工作主要通过以下四个步骤逐一展开:
1、设计、构建基于ΔTrim21的靶向蛋白降解系统
ΔTrim-TPD系统灵感源于Trim-Away技术,该技术通过显微注射引入特定抗体到细胞内,借助E3连接酶Trim21实现目标蛋白的特异性识别与降解。在此基础上,研究人员通过筛选一系列的Trim21变体,发现了降解效率更高的Trim21截断变体(ΔTrim21),且无明显副作用。以此为基础,他们开发了基于ΔTrim21的靶向蛋白质降解系统(图2)。

图2 设计、构建基于ΔTrim21的靶向蛋白降解系统
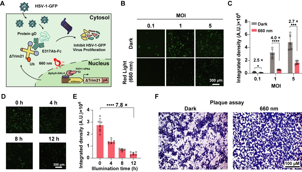
2、红光调控的靶向蛋白降解系统(RedΔTrim-TPD)的设计和抗病毒应用
为了实现对靶向蛋白降解的精准可控,他们通过红光诱导的REDMAP系统来调控ΔTrim21的表达,开发了红光调控的靶向蛋白降解系统—RedΔTrim-TPD。他们将感染HSV-1-GFP病毒的细胞转染RedΔTrim-TPD后,成功使用红光触发降解系统在12 h内降解病毒包装蛋白gD以抑制HSV-1病毒增殖(图3)。

图3 RedΔTrim-TPD系统及其抗病毒应用
3、临床小分子药物调控的靶向蛋白降解系统(ChemΔ2Trim-TPD)的设计和基因编辑应用
为了实现分钟级别高效诱导蛋白降解,他们开发了化学诱导的翻译控制蛋白降解(ChemΔ2Trim-TPD)系统。当药物存在时,纳米抗体和ΔTrim21被聚合在一起,在30分钟内实现药物控制的靶向蛋白降解。基于此,他们将其应用于控制基因编辑,设计了三种ChemΔ2Trim-TPD介导的CRISPR-Cas9系统:转录抑制、转录去抑制或基因片段删除,用于控制人类细胞中不同的感兴趣基因(图4)。

图4 ChemΔ2Trim-TPD介导的基因编辑
4、OptoΔ2Trim-TPD系统的开发和肿瘤的抑制作用
研究人员利用Magnets系统设计了蓝光调控的OptoΔ2Trim-TPD系统,原理与ChemΔ2Trim-TPD一致,他们开发的OptoΔ2Trim-TPD系统可以在30分钟内实现对不同半衰期、不同分子量的靶蛋白的快速降解。最后,他们通过慢病毒将OptoΔ2Trim-TPD系统递送到小鼠肿瘤组织。当小鼠暴露在每天30分钟的蓝光下时,OptoΔ2Trim-TPD系统使肿瘤细胞中靶蛋白(PD-L1和c-Myc)降解,从而抑制肿瘤生长,显著延长了小鼠生存期(图5)。

图5 OptoΔ2Trim-TPD在黑色素瘤小鼠模型中肿瘤生长的抑制作用
总之,研究人员开发的基于ΔTrim21的可控靶向蛋白质降解系统进一步拓展了蛋白质降解领域的研究,提供了一种快速、高效、可控的胞内蛋白和跨膜蛋白靶向降解手段,为细胞生物学基础研究提供了强大的工具,并有望推进基因和细胞的精准治疗。

该论文的通讯作者为秀人网 叶海峰教授。2021级博士研究生马小丁和博士后尹剑丽为该论文的共同第一作者。该研究工作得到了国家自然科学基金委和上海市科委的支持。
论文链接://www.cell.com/molecular-cell/abstract/S1097-2765(24)00138-2