秀人网
导 ...
秀人网
秀人网
School of Li...
生命医学研究...
脑功能基因组...
秀人网 ...
《生物学教学...
院子网站和系...
秀人网 ...
秀人网 ...
搜索
秀人网概况
历史沿革
秀人网简介
组织结构
学院领导
学术架构
楼层导航
60年回顾
师资队伍
学科组
部门信息
本科生培养
学生培养
教师风采
实验平台(生...
探索自然(生...
本科招生
研究生培养
研究生新闻
研究生招生
研究生通知
学术科研
科研成果
学术交流
学术沙龙
实验伦理
仪器共享平台
党群工作
党务公开
工会
辅导员
关工委
党团工作动态
学生工作
学生工作平台...
通知公告
学生党建
学生团建
第二课堂
规章制度
日常工作操作...
联系方式
学生信息管理...
安全工作
实验室安全手...
实验管理规章...
化学品安全
安全通知
安全教育培训
人身安全
实验伦理
校友工作
通知
最新动态
ECNUAASLS
校友返校&聚...
校友联络大使
校友风采
历年校庆
毕业合影及名...
院长信箱
学院官方邮箱
信息服务
学院简讯
校园地图
常用电话
联系方式
Nav1
子站点
功能区
搜 索
Nav2
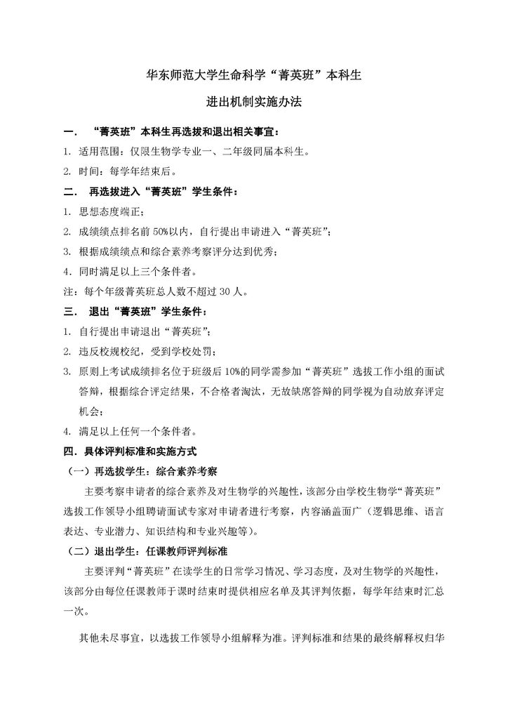
秀人网 生命科学“菁英班”本科生进出机制实施办法
2017-09-11
浏览:
907
您可能感兴趣的:
分享到:
新浪微博
微信
飞信
QQ空间
人人网
腾讯微博
一键分享
豆瓣网
开心网
QQ收藏
凤凰微博
搜狐微博
Facebook
linkedin
Twitter
delicious
有道云笔记
麦库记事
打印
(若分享按钮出现问题,请先登录校园网关)